华体汇app官方网站关于公布2024年可授予运动员技术等级称号市级体育赛事名录的通知
各区县(自治县)体育局(文化旅游委),两江新区社会发展局、高新区政务服务和社会事务中心、万盛经开区体育发展中心,有关训练单位:
根据《体育总局办公厅关于公布2024年可授予运动员技术等级称号赛事名录的通知》(体竞字〔2024〕7号)要求,现将我市2024年可授予运动员技术等级称号的赛事予以公布。请按照《运动员技术等级管理办法》(国家体育总局第18号令)和各项目《运动员技术等级标准》,认真做好2024年运动员技术等级称号授予工作。有关要求如下:
一、未列入可授予等级称号赛事名录的比赛不得授予等级称号。
二、赛事名录中未明确组别的赛事,除射击、射箭、举重、田径、游泳等有成绩标准的项目外,仅最高组别可授予等级称号。
三、因竞赛规程规则、竞赛组织等原因造成等级称号授予问题,情节严重的,将取消该赛事4年以内列入赛事名录资格。
四、赛事名录原则上不得调整。因《运动员技术等级标准》修订等原因,确需调整或增补赛事的,须报体育总局核准。
五、足球项目可授予运动员技术等级称号赛事活动公开工作由中国足球协会单独组织。登山项目可授予运动员技术等级称号的活动实施“一活动一备案”。
附件:2024年重庆市可授予运动员技术等级称号赛事名录
华体汇app官方网站
2024年2月4日
附件
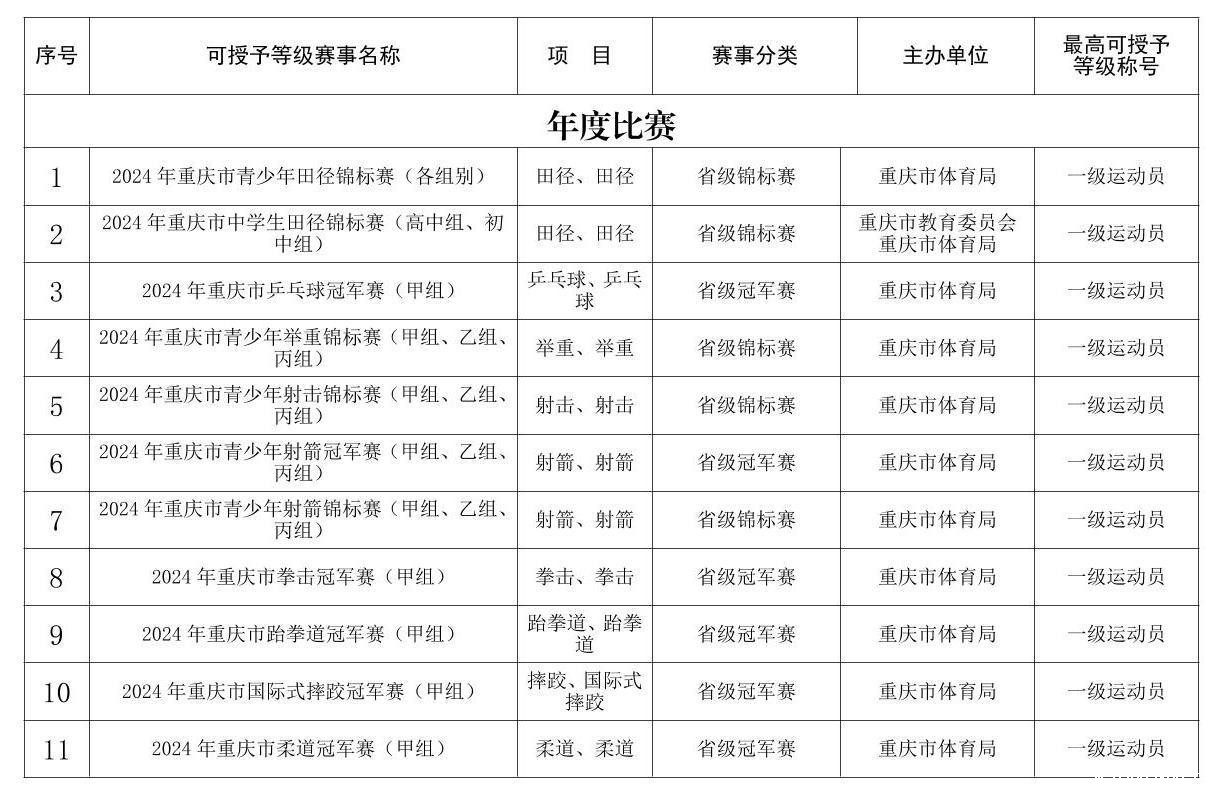
2024年重庆市可授予运动员技术等级称号赛事名录





